ENL Limited et Rogers annoncent une restructuration pour rationaliser leur structure et créer des synergies. Cette réorganisation aboutira à deux nouvelles entités : « NewENLRogers » et « ENL Post-Scheme ». Ce plan vise aussi à soutenir leurs ambitions de croissance régionale. C’est ce qu’il ressort d’une « Analyst Meeting » qui s’est tenue il y a quelques jours.
Le contexte
ENL Limited (ENLG) et Rogers and Company Limited (ROGE) ont récemment annoncé la restructuration et la réorganisation des deux entreprises afin de rationaliser la structure de l’entreprise au sein du groupe ENL. Ce mouvement stratégique devrait faciliter l’intégration de leurs équipes de gestion et de leurs conseils d’administration respectifs, créant ainsi des synergies opérationnelles et permettant des économies de coûts.
Vers la création de deux entités
Une fois ce plan mis en œuvre, deux entités verront le jour, à savoir « NewENLRogers » et « ENL post scheme ».
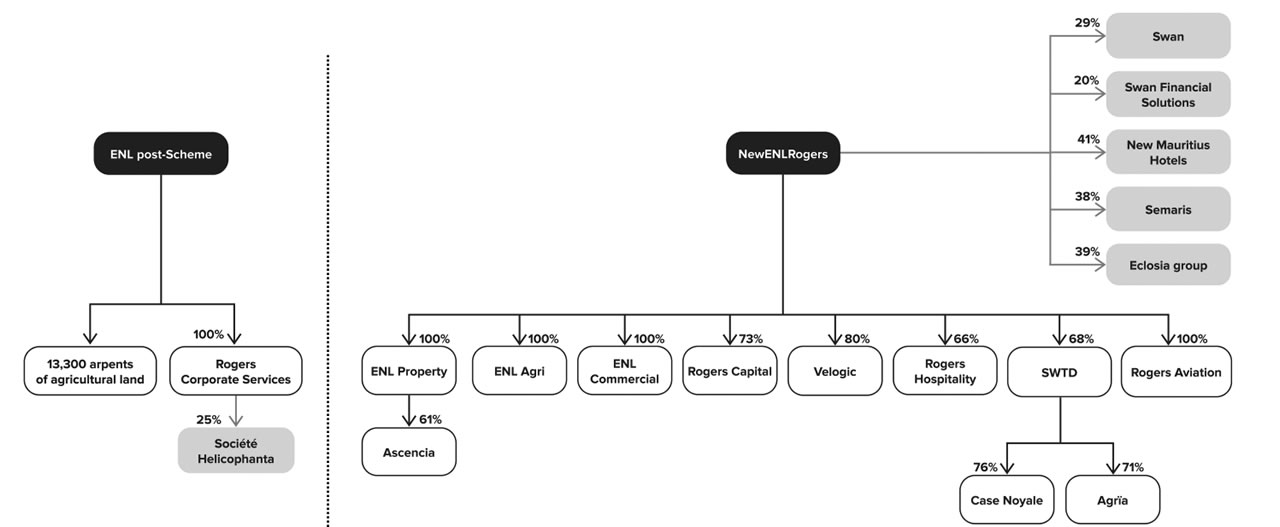
- Le « NewENLRogers » regroupera les activités des deux conglomérats ainsi que d’autres investissements dans Eclosia, NMH et Swan. Ce pôle conservera également tous les terrains qui seront développés à court ou moyen terme. Autre information : les actionnaires d’ENL détiendront 75,5 % de « New ENLRogers ».
- Le « ENL post scheme » regroupera tous les actifs non rentables d’ENL et de Rogers qui seront développés à long terme. Il est question de 13 300 arpents de terres agricoles. Il y aura aussi une participation de 25 % dans la Société Helicophanta.
Bon à savoir
Cela fait plus de 50 ans qu’ENL est entrée dans la capitale de Rogers. Les deux groupes se sont rapprochés en 2012.
Les raisons derrière cette restructuration et réorganisation
• Réaliser un alignement stratégique entre ENL et Rogers
• Construire une culture commune
• Favoriser une synergie intra-groupe
• Pour des prises de décision plus souple et plus efficace
• L’entité fusionnée a des ambitions audacieuses, y compris l’expansion régionale
• Passer d’une structure complexe à celle plus simplifiée
La cotation en Bourse
NewENLRogers : La compagnie sera cotée avec une décote de 30 % à Rs 41,50, par rapport à la valeur de l’actif net de Rs 59,66.
ENL Post-Scheme : L’action sera cotée à Re 0,01 le premier jour de cotation en raison des exigences de la SEM. La compagnie aura une valeur de l’actif net de Rs 40,17. L’action est, toutefois, évaluée à Rs 23,51.
À retenir
La cotation se fera en juillet, plus précisément le 9 juillet pour le premier jour de négociation des actions ordinaires de NewENLRogers sur la Bourse de Maurice.
Notre service WhatsApp. Vous êtes témoins d`un événement d`actualité ou d`une scène insolite? Envoyez-nous vos photos ou vidéos sur le 5 259 82 00 !

